关于公布2021“学创杯”全国大学生创业综合模拟赛、营销专项赛校内选拔赛获奖结果的通知
各学院、校区:
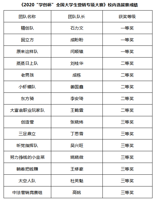
根据山东省教育厅《关于组织参加第八届“学创杯”全国大学生创业综合模拟大赛山东省省赛的通知》(鲁教高处函〔2021〕9 号)通知要求,学校于2021年5月25日至29日举行了创业综合模拟大赛、营销专项赛校内选拔赛,现将比赛结果进行公布。根据省组委会要求,创业综合模拟大赛、营销专项赛校内选拔赛一等奖的团队将代表学校参加山东省赛。
创新创业教育学院
9001jcc金沙以诚为本
2021年6月2日
上一篇:【公示】关于9001jcc金沙以诚为本学生组织中期调整情况的公示
下一篇:【公示】2021年9001jcc金沙以诚为本硕士生导师遴选结果公示