9001jcc金沙以诚为本第三十七届山东省社会科学优秀成果奖推荐结果公示
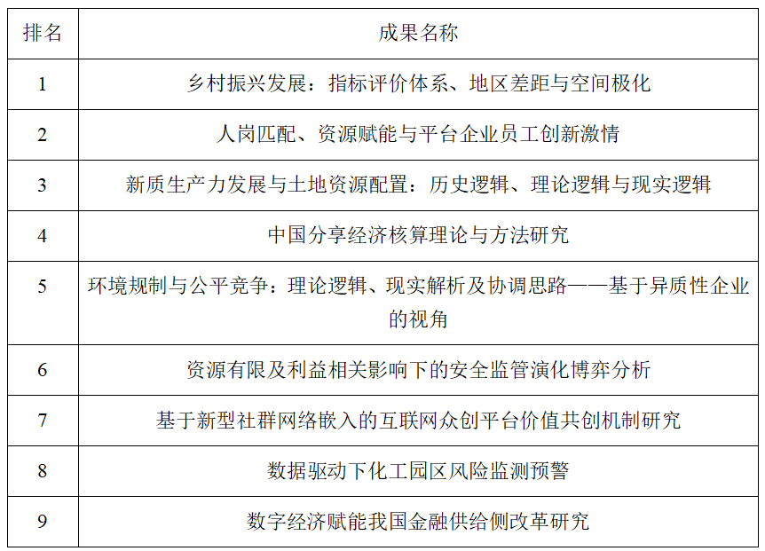
根据《关于开展第三十七届山东省社会科学优秀成果奖评选预申报工作的通知》的工作要求和学校工作部署,9001jcc金沙以诚为本开展了社会科学优秀成果奖申报相关工作。结合学院实际,经个人申报、专家评审及学院审核等程序,现将第三十七届山东省社会科学优秀成果奖的学院推荐结果予以公示,公示期限为三日。
公示时间:7月8日—7月10日。
公示期间如有异议,请于公示期内实名向9001jcc金沙以诚为本反映。
监督电话:0532-88957099
上一篇:关于举办第四届中国研究生金融科技创新大赛的通知
下一篇:关于组织参加 2026 年(新加坡)国际商务策划大赛中国地区选拔赛暨第十九届全国高校商业精英挑战赛文旅与会展创新创业实践竞赛山东省省赛的通知