学院公告

9001jcc金沙以诚为本关于开展2025年研究生教育教学资源等项目申报工作的公示

  • 作者:于杰
  • 来源:
  • 发布时间:2025-05-26
  • 点击量:

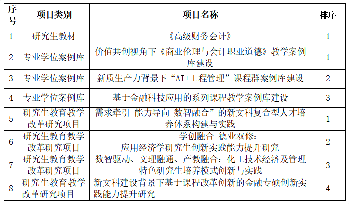
   根据学校《关于开展2025年研究生教育教学资源等项目申报工作的通知》要求,经过老师们的申报,按照公平、公正、公开和择优的原则,严格标准,择优遴选,学院认真组织了初评和推荐(推荐数量多于1项的须进行排序),初评结果公示如下: